Ouvert :
Lun - Ven 07h30 - 16h
dglpap@matd.gov.bf
+226 25 37 01 95
DGLPAP
ACCUEIL
ASSOCIATIONS
PARTIS & FORMATIONS
Ressources
ACTUALITES
À Propos
Mot du Directeur Général
Missions
Contacts
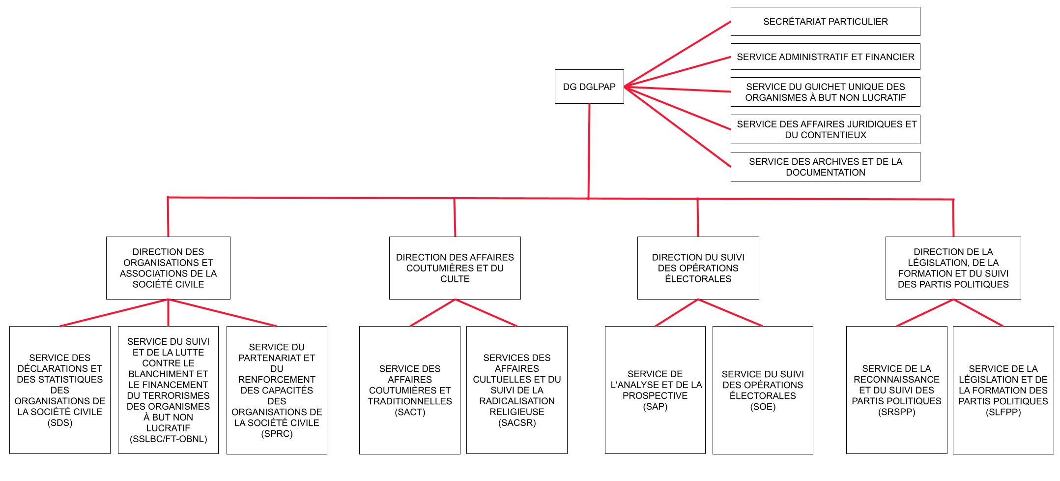
Organigramme
Organigramme
Accueil
|
Notre organigramme
Organigramme
Structuration de la DGAT